中国·必威(西汉姆联)官方网站-BETWAY SPORTS
学校主页
学院主页
留言板
搜索
切换导航
betway88西汉姆网页
学校首页
学院概况
师资队伍
学科科研
党建工作
团学工作
招生就业
校友之家
实验中心
人才培养
资料下载
联系我们
学院概况
|
学院简介
组织机构
现任领导
历任领导
年度大事记
院训院徽
师资队伍
|
专家教授
博士风采
骨干教师
兼职教师
本科教育
|
专业设置
培养方案
教学成果
特色培养
安全工作
研究生教育
|
学位点简介
培养管理
导师团队
行业导师
联培基地
学科科研
|
重点学科
科研平台
科研团队
科研成果
学术交流
党群工作
|
组织机构
党群活动
团学工作
|
组织机构
社团协会
招生就业
|
本科招生
研究生招生
就业信息
创新创业
校友之家
|
组织机构
校友风采
校友活动
资料下载
|
教师下载
学生下载
实验中心
|
工程中心
|
重点实验室
|
招生就业
栏目导航
+
本科招生
研究生招生
就业信息
创新创业
本科招生
研究生招生
就业信息
创新创业
当前位置:
首页
>> 就业信息
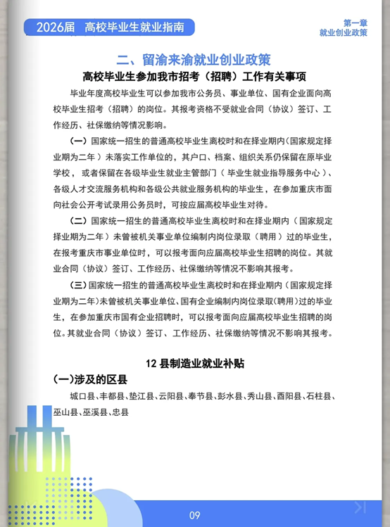
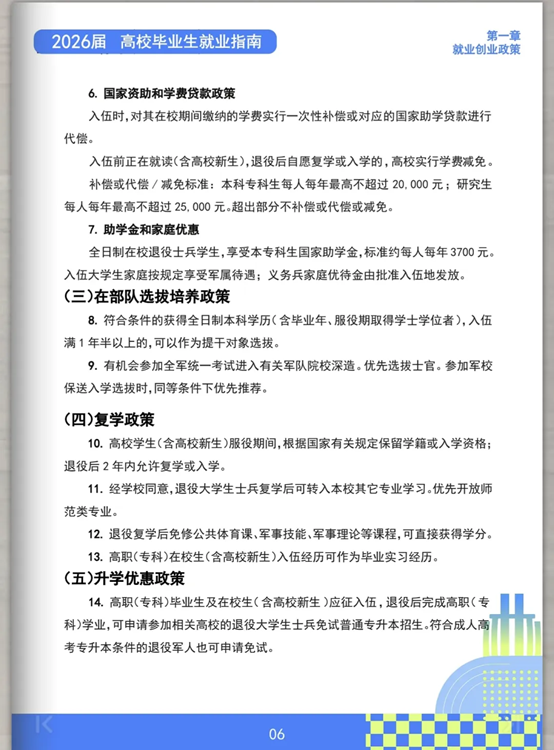
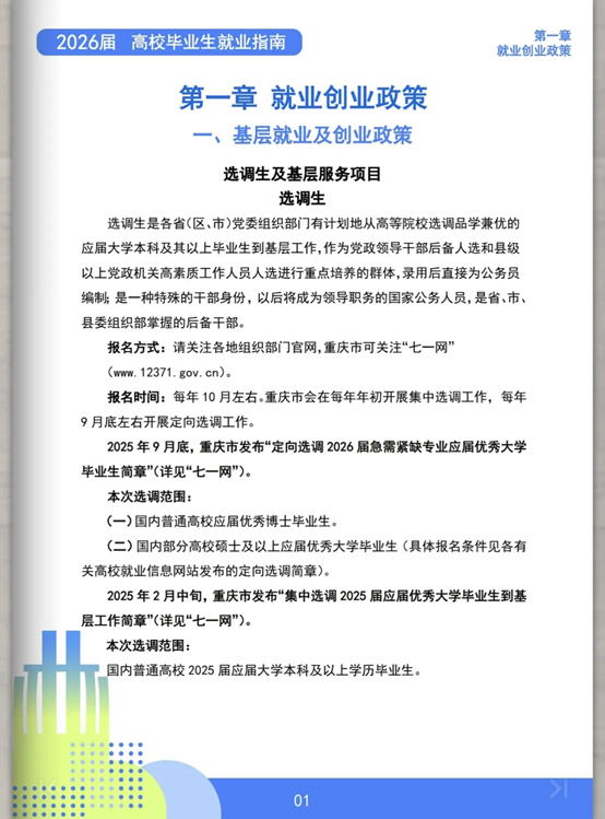
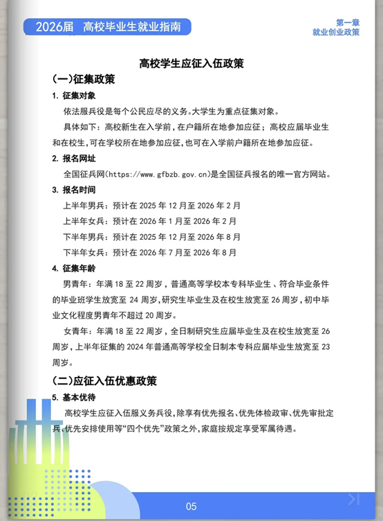
2026届毕业生就业政策
发布时间:2025-11-05 11:01作者:betway88西汉姆网页 浏览:次